Dr. Raghvendra Mall

Dr. Raghvendra Mall

डॉ. राघवेंद्र मल्ल
Senior Consultant, QCRI  ·  Consultant, Mercor  ·  IEEE Top-30 Early Career Professional 2024

I design machine learning techniques for applied sciences - primarily computational biology and computational immunology. My team develops applied AI solutions spanning biology, chemistry, and healthcare, driving innovation within an Academic Healthcare Learning System (AHLS) through data-driven discovery, translational research, and clinically relevant insights. I completed my doctorate Summa Cum Laude at KU Leuven, Belgium.

🤝 Open to Collaboration: Looking to work with M.S./PhD students on top-tier research at the intersection of AI + biologics. Also open to advising seed/funded startups in AI + biological sciences (cancer, infectious & non-communicable diseases).
📢 News & Highlights
February 2026
Seminar on AI for Computational BioMedicine at BioE Department, KFUPM.
January 2026
Invited talk at AI for Science Symposium — QCRI & HBKU.
November 2025
Keynote & Panel at AI, Cloud and Precision Health — Qatar Precision Health Institute.
2025
Named Strategic Advisor for pre-seed startup Eternal.
2024
Awarded "Computing's Top 30 Early Career Professionals" by IEEE Computer Society.
Ongoing
Elevated to Section Editor, Journal of Translational Medicine (Medical Bioinformatics) & Associate Editor, Frontiers in Medicine & Public Health.
📑 Latest Publications
🏆 Competition Rankings
🥈

AIRR-ML-25 (Adaptive Immune Profiling)

Ranked 21/290 teams · Kaggle

🥈

JigSaw – Community Rules 2025

Ranked 87/2,437 (Top 3.5%, Silver) · Kaggle

🥈

NeurIPS – Polymer Prediction 2025

Team PolyBeasts · 53/2,240 (Top 2.5%, Silver) · Kaggle

🏅

Autoimmune Disease ML (Crunch 2)

Team Amari · 4th globally · CrunchDAO

🛠️ Tools & Systems
Web Server

PAMPHLATE

Peptide–HLA binding prediction.


Launch
Web Server

VISH-Pred

Protein & peptide toxicity prediction using ESM2 ensemble.


Launch
Platform

QCRI ML for Proteins

Solubility, crystallization & drug repurposing via deep learning.


Explore
R Package

RGBM (CRAN)

Regularized Gradient Boosting Machines for Gene Regulatory Network inference.


CRAN

Biography

जीवनी

Career trajectory spanning Belgium, Qatar, and the United States — from foundational ML research to translational computational biology.

💼 Work Experience
2025–Present

Senior Consultant — QCRI & Mercor

Machine learning for computational biology and computational immunology.

  • Mohammed Al-Ani, Siddhi Jani, Halima Bensmail and Raghvendra Mall. "CLIP-AML: Contrastive Learning Framework for AML treatment response prediction." ACM-BCB, 2026.
  • Fabrizio Gabellieri, Ankita Singh, Sukrit Gupta, Halima Bensmail, Filippo Castiglione, and Raghvendra Mall. "B-cell epitope prediction in the age of machine learning: advancements and challenges." Journal of Translational Medicine, 2026.
2023–2025

Principal Scientist → Director — Technology Innovation Institute (TII), Abu Dhabi

Biotechnology Research Center

Second hire to Executive Director; built a talent pipeline of 10+ computational biologists. Established collaboration with Caltech & Burjeel Cancer Institute for novel CAR-T cell therapy. Visited Caltech for knowledge acquisition and technology transfer in protein design. Secured AED 2.5M in recurrent annual funding for the CAR-T project. Designed fine-tuned protein language model solutions: VISH-Pred, PAMPHLATE, MATE-Pred — each outperforming SOTA by over 10% on MCC and F1-score. Led multi-omics mICRoScore study published in Nature Medicine.
  • Mall et al. "VISH-Pred: an ensemble of fine-tuned ESM models for protein toxicity prediction." Briefings in Bioinformatics, 2024.
  • Goffinet, Mall et al. "System and Method for Predicting Protein Binding Using a Multi-Modal Prediction Model." U.S. Patent Application No. 18/959,940.
  • Roelands, Ruppen, Ahmed, Mall et al. "An integrated tumor, immune and microbiome atlas of colon cancer." Nature Medicine, 2023.
2021–2023

Senior Research Scientist — St. Jude Children's Research Hospital, Memphis, TN, USA

Identified sensors, adapters, and effector molecules inducing inflammatory cell death (innate immunology) in response to pathogens and cancer. Designed data-driven integrative multiomics frameworks combining microarrays, RNA-Seq, CRISPR screens, and single-cell transcriptomics.
  • Mall, Bynigeri et al. "Pancancer transcriptomic profiling identifies key PANoptosis markers." NAR Cancer, 2022.
  • Karki*, Lee*, Mall et al. "ZBP1-dependent PANoptosis and cytokine storm disrupt IFN efficacy during coronavirus infection." Science Immunology, 2022.
  • Sundaram*, Pandian*, Mall et al. "NLRP12-PANoptosome activates PANoptosis." Cell, 2023.
2018–2021

Research Scientist — Qatar Computing Research Institute (QCRI), Doha (U.S. equivalent: Asst. Prof.)

Led drug sensitivity, drug repurposing and precision medicine research. Led Team Resham to top position in the CTD2-BeatAML Challenge. Developed ML framework identifying repurposable FDA-approved drugs for SARS-CoV-2 without 3D structure (identifying Ritonavir and Brilacidin).
  • Mall et al. "A Modelling Framework for Embedding-based Predictions for Compound-Viral Protein Activity." Bioinformatics, 2021.
  • "Assessment of network module identification across complex diseases." Nature Methods, 2019.
2016–2018

Postdoctoral Researcher — QCRI, Doha, Qatar

Applied data-driven ML for computational and network biology. Developed RGBM, DiffNet, and disease module identification tools. First groups to demonstrate deep learning for protein solubility (DeepSol, PaRSnIP) and crystallization (DeepCrystal).
  • RGBM: Nucleic Acids Research, 2018.
  • "A metabolic function of FGFR3-TACC3 gene fusions in cancer." Nature, 2018.
  • DeepSol. Bioinformatics, 2018.
🎓 Education
PhD 2015

KU Leuven, Belgium — Summa Cum Laude

Supervisor: Prof. Johan Suykens. Focus: sparsity in large-scale ML, kernel-based models for network analysis, supervised/unsupervised/semi-supervised learning, data visualization.

MS IIIT-H

International Institute of Information Technology, Hyderabad

Research focus: frequent itemset-based classification and document clustering.

🏅 Academic Achievements
🏆

IEEE Computing's Top 30 Early Career Professionals 2024

IEEE Computer Society

5,600+ Citations

Google Scholar

🥇

Winner — Anti-PD1 Dream Challenge

Synapse

🌟

SuperNova of Q2 2023

Biotechnology Research Center, TII, Abu Dhabi

📜

Doctorate funded by European Research Council

Finished with Summa Cum Laude. Appeared in Dean's List for 6 of 8 semesters.

🎖️

Rank 1772/600,000 — AIEEE 2006

Also Rank 70/100,000 in WBJEE 2006.

🔧 Skills

Programming

Python (advanced), R (advanced), C, C++, Java, Julia, MATLAB, Unix Shell

ML / DL Frameworks

PyTorch, Keras, TensorFlow, Huggingface, PEFT, FAISS, Networkx

Cloud & Tools

AWS, Google Cloud, Cytoscape, Gephi, VSCode, LaTeX, Vim

Databases & Web

MySQL, SQLite, HTML, CSS, JavaScript, PHP

OS

GNU/Linux (Fedora, Ubuntu, CentOS), Windows

Languages

English, Hindi, Bengali, French (Notions)

🎓 Teaching Experience
KU Leuven, 2013 & 2014
Teaching Assistant — Artificial Neural Networks (Prof. Johan Suykens). Lab sessions & report correction.
IIIT-H, 2010
Teaching Assistant — Software Engineering (Dr. Kirti Garg).
IIIT-H, 2009
Teaching Assistant — Artificial Intelligence (Prof. Rajeev Sanghal) and Science 1.
INRIA, Loria Lab, France, 2010–2011
Research Intern under Prof. Jean-Charles Lamirel.
Microsoft India R&D, Bangalore, 2011–2012
Research Intern.

Areas of Interest

शोध क्षेत्र
Transformers for Personalized Biomedicine AI-driven Immunotherapies (CAR-T / TCR-T / Cancer Vaccines) Inflammatory Cell Death in Cancer Deep Learning for Protein Properties Computational Network Biology Kernel Methods for Big Data
Patchwork

Patchwork: Reconstructing Gene Expression in Inflammatory Bowel Disease from Vision and Attention

EWSC AutoImmune Disease Machine Learning Challenge, 2025-36· Writeup

Our solution (ranked 4th) was a combination of a vision transformer generating embeddings → passed to a multi-head attention network → outputs 460 gene expression for a patch → passed to a encoder-decoder framework → outputs target 2,000 protein coding gene expression.

PythonPyTorchViTspatial transcriptomicsmulti-head attention
VISH-Pred

VISH-Pred: Protein Toxicity Prediction

Briefings in Bioinformatics, 2024 · Web Server

An ensemble framework fine-tuning ESM2 transformer models on a large curated dataset of protein and peptide toxicities. VISH-Pred uses undersampling for class imbalance and LightGBM/XGBoost classifiers on ESM2 representations. Achieved MCC of 0.737 on blind tests, outperforming competing methods by over 10%.

PythonPyTorchESM2XGBoostLightGBM
PANoptosis

Comparative Analysis of PANoptosis Clusters in Cancer

Nature Scientific Reports, 2023 · Data & Code

Comprehensive comparison of genetic, genomic, tumor microenvironment and pathway characteristics between PANoptosis High/Low clusters in LGG, KIRC and SKCM. Found that proliferation pathway activation and aneuploidy differ significantly across PANoptosis clusters, informing targeted treatment selection.

RTCGASurvival AnalysisTumor Microenvironment
PANoptosis Pancancer

Pancancer PANoptosis Transcriptomic Profiling

NAR Cancer, 2022 · Data & Code

Systematic computational framework for pancancer clinical significance of PANoptosis. Identified ZBP1, ADAR, CASP2, CASP3, CASP4, CASP8 and GSDMD as consistently negative prognostic markers in LGG. Validated ZBP1-activating combination therapy inducing PANoptosis in melanoma cells as a therapeutic proof-of-concept.

RBioinformaticsInnate ImmunityCancer Genomics
DeepRepurpose

DeepRepurpose: Drug Repurposing for Viral Proteins

Bioinformatics, 2021 · GitHub · Web Server

Consensus embedding-based deep learning framework for compound-viral protein activity prediction (Pearson r = 0.916). Identified 47 compounds against SARS-CoV-2, including Ritonavir and Brilacidin, validated by molecular docking.

PythonPyTorchGraph Neural NetworksDrug Repurposing
DeepSol

DeepSol: Protein Solubility Prediction

Bioinformatics, 2018 · GitHub

CNN-based deep learning predictor for sequence-based protein solubility using frequent k-mers and biophysical features. Achieved accuracy of 0.77 and MCC of 0.55, outperforming all known SOTA methods at publication.

PythonTensorFlowCNNProtein Bioinformatics
ICR

Key Master Regulators of Immune-Silent Cancer

Briefings in Bioinformatics, 2021 · GitHub

Network-based consensus pipeline (RGBM + ARACNE + FGSEA + GSVA + VIPER) to identify transcription regulators of immune-excluded tumors. Validated MRs including L3MBTL1, SALL2, BTRC across 20 cancers. Identified NOTCH1, TGF-β, IL-1 and TNF-α as therapeutic targets for immune conversion.

RTCGANetwork BiologyCancer Immunology
RGBM

RGBM: Gene Regulatory Network Inference

Nucleic Acids Research, 2018 · CRAN Package

Generic GRN inference framework using Tikonov regularization on gradient boosting machines. Outperforms ARACNE, GENIE, ENNET by 10–15% on DREAM challenge datasets. Used to identify master regulators of glioma subtypes and FGFR3-TACC3 fusions.

RCRAN PackageGBMGene Networks
Netgram

Netgram: Visualizing Evolving Communities

PLoS ONE, 2015 · Software

Post-processing visualization tool for evolutionary community detection in dynamic networks. Uses line-based visualization with greedy ordering to minimize cross-overs and tracks birth, death, merge, split and growth of communities.

MATLABDynamic NetworksVisualization

Publications

प्रकाशन

5,850+ citations · Google Scholar  ·  PubMed
* equally contributing  ·  + corresponding author  ·  ★ high impact (IF > 10)

Book Chapters

  1. Chirag N. Patel, Raghvendra Mall+. "Repurposing drugs for monkeypox using artificial intelligence." The Scientific Basis of Mpox (MonkeyPox): Features, Prevention and Treatment, Elsevier Academic Press, 2025.
  2. Rocco Langone, Raghvendra Mall, Carlos Alzate and Johan A.K. Suykens. "Kernel Spectral Clustering and Applications." Unsupervised Learning Algorithms, Springer, 2016, pp. 135–161.
  3. Raghvendra Mall. "Sparsity in Large Scale Kernel Models." PhD Dissertation, KU Leuven, June 2015.
  4. Raghvendra Mall and Johan A.K. Suykens. "KSC-net: Community Detection for Big Data Networks." Big Data: Algorithms, Analytics & Applications, CRC Press / Chapman & Hall, 2015, pp. 157–174.
  5. Rocco Langone, Raghvendra Mall, Joos Vandewalle and Johan A.K. Suykens. "Discovering Cluster Dynamics Using Kernel Spectral Methods." Complex Systems and its Applications, Springer, 2015, pp. 1–24.

Computational Immunology

  1. AlShareef, Zainab, Rula Al-Shahrabi, Fatemeh Saheb Sharif-Askari, Burcu Yener, Poorna Manasa Bhamidimarri, Amal Bouzid, Iman Mamdouh Talaat, Rifat Hamoudi, Sambhaji Mote, Raghvendra Mall and Filippo Castiglione. "Microbial Dysbiosis and Inferred Functional Profiling Reveals the Potential Role of Methylobacterium in Prostate Cancer". Frontiers in Cellular and Infection Microbiology 16: 1760700, 2026.
  2. Yeonseo Jang*, Hoeun Bae*, SuHyeon Oh*, Gyeongju Yu, Hyun Bae, Minh Quan Nguyen, Raghvendra Mall et al. "Innate immune sensing of dietary alcohol ignites inflammation to drive alcohol-related disease". ★ Science Advances, 2026.
  3. Hawon Woo*, Yeonseo Jang*, Soyeon Kim,* Wonyoung Kim, Fenfen Zhang, Raghvendra Mall, Chirag N. Patel, Melan Kurera, Chinh Ngo, Simon H. Jiang, Asia Nicotra, Bénédicte F. Py, Min Zheng, Si Ming Man, Rajendra Karki. "Pharmacological Targeting of the NLRP3 trLRR Domain with Isothiazolinones Overcomes CRID3-Resistant Inflammation". EMBO Molecular Medicine, 2026.
  4. Fabrizio Gabellieri, Ankita Singh, Sukrit Gupta, Halima Bensmail and Raghvendra Mall+. "B-cell epitope prediction in the age of machine learning: advancements and challenges." Journal of Translational Medicine, 2026.
  5. Wonyoung Kim, Soyeon Kim, Hawon Woo, …, Raghvendra Mall, …, Benedicte F. Py et al. "A potent NLRP3 inhibitor effective against both MCC950-sensitive and-resistant inflammation." Cell Chemical Biology, 2025.
  6. Siddhi P. Jani and Raghvendra Mall. "PT-AML: Machine Learning Framework to Identified Personalized Treatments for Acute Myeloid Leukemia." CSCI, pp. 386–396, Springer, 2025.
  7. Hamda Alhosani*, Raghvendra Mall*, Ankita Singh and Filippo Castiglione. "ParAMeter Efficient Fine-Tuned Language Models for Peptide-HLA InTeraction PrEdiction." CSCI, pp. 358–373, Springer, 2025.
  8. Etienne Goffinet, Raghvendra Mall, Ankita Singh, Filippo Castiglione, Fabrizio Gabellieri, Sen YAN and Haithem Boussaid. "System and Method for Predicting Protein Binding Using a Multi-Modal Prediction Model." U.S. Patent Application 18/959,940, filed May 29, 2025.
  9. Hyun Bae, Seonghyun Moon, …, Chirag N. Patel, Raghvendra Mall, …, Rajendra Karki. "Ferroptosis-activating metabolite acrolein antagonizes necroptosis and anti-cancer therapeutics." ★ Nature Communications 16, 4919, 2025.
  10. Kumar, Sivakumar Prasanth, …, Raghvendra Mall, Andrew F. Neuwald and Thirumala-Devi Kanneganti. "Evolutionary and functional analysis of caspase-8 and ASC interactions to drive lytic cell death, PANoptosis." Molecular Biology and Evolution 42, no. 5, 2025.
  11. Chirag N. Patel, Adeeba Shakeel, Raghvendra Mall, …, Alex Zhavoronkov and Filippo Castiglione. "Strategies for Redesigning Withdrawn Drugs to Enhance Therapeutic Efficacy and Safety: A Review." ★ WIREs Computational Molecular Science 15, no. 1, e70004, 2025.
  12. Raghvendra Mall+, Rahul Kaushik, Zachary A. Martinez, Matt W. Thomson and Filippo Castiglione+. "Benchmarking protein language models for protein crystallization." Scientific Reports 15, no. 1, 2381, 2025.
  13. Hamda Alhosani, Raghvendra Mall, Ankita Singh and Filippo Castiglione. "FEATURE-pHLA: Physico-chemical features efficiently predict peptide-HLA binding affinity." IEEE BIBM, 2024.
  14. Laurel K. Berry, Ashok K. Pullikuth, …, Raghvendra Mall, …, Lance D. Miller. "A patient stratification signature mirrors the immunogenic potential of high grade serous ovarian cancers." Journal of Translational Medicine 22, no. 1, 1048, 2024.
  15. Balamurugan Sundaram, Nagakannan Pandian, Hee Jin Kim, Hadia M. Abdelaal, Raghvendra Mall, … Rajendra Karki et al. "NLRC5 senses NAD+ depletion, forming a PANoptosome and driving PANoptosis and inflammation." ★ Cell, 2024.
  16. Raghvendra Mall+, Ankita Singh, Chirag N. Patel, Gregory Guirimand, Filippo Castiglione. "VISH-Pred: an ensemble of ESM models for protein toxicity prediction." Briefings in Bioinformatics 25.4, 2024.
  17. Ratnakar R. Bynigeri, RK Subbarao Malireddi, Raghvendra Mall, …, Thirumala-Devi Kanneganti. "The protein phosphatase PP6 promotes RIPK1-dependent PANoptosis." BMC Biology 22.1, 122, 2024.
  18. Joo-Hui Han, Rajendra Karki, R.K.S. Malireddi, Raghvendra Mall, et al. "NINJ1 mediates inflammatory cell death, PANoptosis, and lethality during infection conditions and heat stress." ★ Nature Communications 15, 1739, 2024.
  19. Mike Mason, …, Raghvendra Mall, …, Jacob Kaufman et al. "A community challenge to predict clinical outcomes after immune checkpoint blockade in non-small cell lung cancer." Journal of Translational Medicine 22, no. 1, 2024.
  20. Raghvendra Mall and Thirumala-Devi Kanneganti. "Comparative Analysis Identifies Genetic and Molecular Factors associated with Prognostic Clusters of PANoptosis in Glioma, Kidney and Melanoma Cancer." Scientific Reports, 2023.
  21. Mahesh Jethalia, Siddhi P. Jani, Michele Ceccarelli, Raghvendra Mall+. "Pancancer Network Analysis Reveals Key Master Regulators For Cancer Invasiveness." JTRM, 2023.
  22. Balamurugan Sundaram*, Nagakannan Pandian*, Raghvendra Mall, Yaqiu Wang, Roman Sarkar, Hee Jin Kim, RK Subbarao Malireddi et al. "NLRP12-PANoptosome activates PANoptosis and pathology in response to heme and PAMPs." ★ Cell, 2023.
  23. Malireddi, RK Subbarao*, Ratnakar R. Bynigeri*, Raghvendra Mall, …, Thirumala-Devi Kanneganti. "Whole-genome CRISPR screen identifies RAVER1 regulates RIPK1-mediated inflammatory cell death, PANoptosis." iScience, 2023.
  24. Jessica Roelands, Peter JK Kuppen, Eiman I. Ahmed, Raghvendra Mall, …, Gianni Monaco et al. "An integrated tumor, immune and microbiome atlas of colon cancer." ★ Nature Medicine, 2023.
  25. Chirag N. Patel, Raghvendra Mall+, Halima Bensmail+. "AI-driven drug repurposing and binding pose meta dynamics identifies novel targets for monkeypox virus." Journal of Infection and Public Health 16, Issue 5, 799–807, 2023.
  26. Raghvendra Mall, Ratnakar R. Bynigeri, Rajendra Karki, RK Subbarao Mallireddi, Bhesh Raj Sharma, Thirumala-Devi Kanneganti. "Pancancer transcriptomic profiling identifies key PANoptosis markers as therapeutic targets for oncology." NAR Cancer 4, Issue 4, zcac033, 2022.
  27. Raghvendra Mall*, Shimaa Sherif*, …, Wouter Hendrickx, Julie Decock. "Immune-related 3-lncRNA signature with prognostic connotation in a multi-cancer setting." Journal of Translational Medicine 20(442), 2022.
  28. Rajendra Karki*, Sangjoon Lee*, Raghvendra Mall, …, Thirumala-Devi Kanneganti. "ZBP1-dependent inflammatory cell death, PANoptosis, and cytokine storm disrupt IFN therapeutic efficacy during coronavirus infection." ★ Science Immunology, 2022.
  29. Yaqiu Wang, Rajendra Karki, Raghvendra Mall, …, Thirumala-Devi Kanneganti. "Molecular mechanism of RIPK1 and caspase-8 in homeostatic type I interferon production and regulation." Cell Reports, 2022.
  30. Claudio Vernieri, …, Raghvendra Mall, …, Filippo de Braud. "Fasting-mimicking diet is safe and reshapes metabolism and antitumor immunity in cancer patients." Cancer Discovery, 2021.
  31. Raghvendra Mall+, Mohamad Saad, Jessica Roelands, …, Michele Ceccarelli and Davide Bedognetti. "Network-based identification of key master regulators associated with an immune-silent cancer phenotype." Briefings in Bioinformatics, 2021.
  32. Jessica Roelands, Wouter Hendrickx, …, Raghvendra Mall, …, Davide Bedognetti. "Oncogenic states dictate the prognostic and predictive connotations of intratumoral immune response." Journal for Immunotherapy of Cancer 8(1), e000617, 2020.

Computational Biology and Bioinformatics

  1. Mir, Fayaz, Ehsan Ullah, Ahmad Iskandarani, Raghvendra Mall, …, Abdul-Badi Abou-Samra. "Comprehensive Analysis of Serum Metabolites and Whole Blood Cell Transcriptome reveals the Dysregulated Metabolic Pathways in Metabolically Healthy Obesity." 2024.
  2. Raghvendra Mall*, Fayaz A. Mir*, Ehsan Ullah*, …, Abdul-Badi Abou Samra. "An integrated multi-omic approach demonstrates distinct molecular signatures between human obesity with and without metabolic complications." Journal of Translational Medicine, 2023.
  3. Raghvendra Mall*, Fayaz A. Mir*, …, Abdul-Badi Abou-Samra. "Characteristic MicroRNAs linked to dysregulated metabolic pathways in Qatari adult subjects with obesity and metabolic syndrome." Frontiers in Endocrinology, 2022.
  4. Fayaz Ahmad Mir*, Ehsan Ullah*, Raghvendra Mall, …, Abdul-Badi Abou-Samra. "Dysregulated Metabolic Pathways in Subjects with Obesity and Metabolic Syndrome." International Journal of Molecular Sciences 23, no. 17, 9821, 2022.
  5. Raghvendra Mall+, Abdurrahman Elbasir, Hossam Almeer, Zeyaul Islam, Prasanna R. Kolatkar, Sanjay Chawla and Ehsan Ullah. "A Modelling Framework for Embedding-based Predictions for Compound-Viral Protein Activity." Bioinformatics, btab130, 2021.
  6. Jessica Roelands, Raghvendra Mall, …, Wouter Hendrickx and Julie Decock. "Ancestry-associated transcriptomic profiles of breast cancer in patients of African, Arab and European ancestry." NPJ Breast Cancer 7, no. 1, 2021.
  7. Zeyaul Islam, Mohamed H. Ali, Anton Popelka, Raghvendra Mall, Ehsan Ullah, …, Prasanna R. Kolatkar. "Probing the fibrillation of lysozyme by nanoscale infrared spectroscopy." Journal of Biomolecular Structure and Dynamics, 2020.
  8. Abdurrahman Elbasir, Raghvendra Mall+, Khalid Kunji, Reda Rawi, …, Halima Bensmail. "BCrystal: An Interpretable Sequence-Based Protein Crystallization Predictor." Bioinformatics, btz762, 2020.
  9. Reda Rawi, Raghvendra Mall, Chen-Hsiang Shen, …, Peter D. Kwong and Gwo-Yu Chuang. "Accurate prediction of antibody resistance in clinical HIV-1 isolates." Scientific Reports 9, 14696, 2019.
  10. Sarvenaz Choobdar, …, The DREAM Module Identification Challenge Consortium, …, Daniel Marbach. "Assessment of network module identification across complex diseases." ★ Nature Methods 16(9), 843–852, 2019.
  11. Ehsan Ullah*, Raghvendra Mall*, Mostafa M. Abbas*, Khalid Kunji*, …, Mohamad Saad. "Comparison and assessment of family- and population-based genotype imputation methods in large pedigrees." Genome Research, 2018.
  12. Abdurrahman Elbasir, Balasubramanian Moovarkumudalvan, Khalid Kunji, …, Halima Bensmail, Raghvendra Mall+. "DeepCrystal: A Deep Learning Framework for Sequence-based Protein Crystallization Prediction." Bioinformatics, bty953, 2018.
  13. Mohamed Ali, Fazle Rakib, Essam M. Abdelalim, Raghvendra Mall, Ehsan Ullah, …, Andreas Limbeck. "Fourier-Transform Infrared Imaging spectroscopy and Laser ablation-ICMPS new vistas for biochemical analyses of ischemic stroke in rat brain." Frontiers in Neuroscience, 2018.
  14. Sameer Khurana, Reda Rawi, Khalid Kunji, Gwo-Yu Chuang, Halima Bensmail and Raghvendra Mall+. "DeepSol: A Deep Learning Framework for Sequence-Based Protein Solubility Prediction." Bioinformatics, bty166, 2018.
  15. Raghvendra Mall+, Luigi Cerulo, Luciano Garofano, …, Antonio Iavarone, Michele Ceccarelli. "RGBM: Regularized Gradient Boosting Machines for Identification of The Transcriptional Regulators of Discrete Glioma Subtypes." Nucleic Acids Research, gky015, 2018.
  16. Veronique Frattini, Stefano M. Pagnotta, …, Raghvendra Mall, …, Michele Ceccarelli, Anna Lasorella and Antonio Iavarone. "A metabolic function associated with FGFR3-TACC3 gene fusions." ★ Nature, 2018.
  17. Reda Rawi, Raghvendra Mall, Khalid Kunji, Chen-Hsiang Shen, Peter D. Kwong, Gwo-Yu Chuang. "PaRSnIP: Sequence-Based Protein Solubility Prediction using Gradient Boosting Machine." Bioinformatics, btx662, 2017.
  18. Raghvendra Mall+, Ehsan Ullah, Khalid Kunji, Fulvio D'Angelo, Halima Bensmail and Michele Ceccarelli. "Differential Community Detection for paired biological networks." ACM-BCB, Boston, 2017.
  19. Raghvendra Mall+, Luigi Cerulo, Halima Bensmail, Antonio Iavarone and Michele Ceccarelli. "Detection of statistically significant network changes in complex biological networks." BMC Systems Biology 11:32, 2017.
  20. Reda Rawi, Raghvendra Mall, Khalid Kunji, …, Ehsan Ullah and Halima Bensmail. "COUSCOus: improved protein contact prediction using an empirical Bayes covariance estimator." BMC Bioinformatics 17:533, 2016.

Health Informatics

  1. Mostafa Abbas, Raghvendra Mall, …, Abdelilah Arredouani. "PRISQ: a simple risk score to screen for prediabetes: a cross-sectional study from the Qatar Biobank Cohort." Journal of Diabetes Investigation, 2020.
  2. Tarik Elhadd*, Raghvendra Mall*, …, Rayaz A. Malik and Abdul Badi Abou-Samra. "AI based machine learning models predict glucose variability and hypoglycaemia risk in patients with type 2 diabetes on a multiple drug regimen who fast during Ramadan (The PROFAST–IT Ramadan study)." Diabetes Research and Clinical Practice 169, 108388, 2020.
  3. Ignacio Perez-Pozuelo, Bing Zhai, Joao Palotti, Raghvendra Mall, …, Luis Fernandez-Luque. "The future of sleep health: a data-driven revolution in sleep science and medicine." npj Digital Medicine 3:42, 2020.
  4. Joao Palotti, Raghvendra Mall, Michael Aupetit, …, Shahrad Taheri and Luis Fernandez-Luque. "Benchmark on a large cohort for sleep-wake classification with machine learning techniques." npj Digital Medicine 2, no. 1, 50, 2019.
  5. Raghvendra Mall*, Ehsan Ullah*, Reda Rawi, Naima M. Moustaid, Adeel A. Butt and Halima Bensmail. "Harnessing Qatar Biobank to Understand Type 2 Diabetes and Obesity in Adult Qataris from First Qatar Biobank Project." Journal of Translational Medicine 16:09, 2018.
  6. Raghvendra Mall, Reda Rawi et al. "Application of High-Dimensional Statistics and Network based Visualization techniques on Arab Diabetes and Obesity Data." Journal of Health and Medical Informatics 8:2, 2017.
  7. Ehsan Ullah, Raghvendra Mall, Reda Rawi and Halima Bensmail. "Statistical and Network Analysis of Metabolomics Data." CNB-MAC Workshop at ACM-BCB, 2016.
  8. Raghvendra Mall, Laure Berti and Halima Bensmail. "Metabolomic Data Profiling to Diabetes Research in Qatar." Bio-KDD Workshop at DEXA, 2016.

Material Sciences

  1. Heesoo Park, Adnan Ali, Raghvendra Mall, Halima Bensmail, Stefano Sanvito and Fadwa El-Mellouhi. "Data-driven Enhancement of Cubic Phase Stability in Mixed-Cation Perovskites." Machine Learning: Science and Technology, 2021.
  2. Heesoo Park, Raghvendra Mall, Adnan Ali, Stefano Sanvito, Halima Bensmail, Fedwa El-Mellouhi. "Importance of structural deformation features in the prediction of hybrid perovskite bandgaps." Computational Materials Science 184, 109858, 2020.
  3. Adnan Ali, Heesoo Park, Raghvendra Mall, Brahim Aïssa, Stefano Sanvito, Halima Bensmail, Abdelhak Belaidi and Fedwa El-Mellouhi. "Machine-Learning-Accelerated Recovery of the Cubic Structure in Mixed Cation Perovskite Thin Films." Chemistry of Materials, 2020.
  4. Heesoo Park, Raghvendra Mall, Fahhad H. Alharbi, Stefano Sanvinto, Nouar Tabet, Halima Bensmail and Fadwa El-Mellouhi. "Learn-and-Match Molecular Cations for Perovskites." Journal of Physical Chemistry A 123:33, 7323–7334, 2019.
  5. Heesoo Park, Raghvendra Mall, Fahhad H. Alharbi, Stefano Sanvinto, Nouar Tabet, Halima Bensmail and Fadwa El-Mellouhi. "Exploring New Approaches towards the Formability of Mixed-Ion Perovskite by DFT and Machine Learning." Physical Chemistry Chemical Physics, 2018.

Data Visualization

  1. Raghvendra Mall, Rocco Langone and Johan A.K. Suykens. "Netgram: Visualizing Communities in Evolving Networks." PLoS One, e0137502, vol. 10, no. 9, 2015.
  2. Adrian Baland, Raghvendra Mall, Rocco Langone and Johan A.K. Suykens. "Visualization of Hierarchical Communities in Large Scale Networks." IEEE VIS, pp. 1–2, 2015.

Sparse Kernel Methods for Classification

  1. Raghvendra Mall and Johan A.K. Suykens. "Very Sparse LSSVM Reductions for Large Scale Data." IEEE TNNLS 25, no. 6, pp. 1086–1097, 2015.
  2. Raghvendra Mall, Mohammed El Anbari, Halima Bensmail and Johan A.K. Suykens. "Primal-Dual Framework for Feature Selection Using Least Squares Support Vector Machines." COMAD, India, 2013.
  3. Raghvendra Mall and Johan A.K. Suykens. "Sparse Reductions for Fixed-Size Least Squares Support Vector Machines on Large Scale Data." PAKDD, Gold Coast, Australia, 2013.
  4. Mandar Chandorkar, Raghvendra Mall, Oliver Lauwers, Johan A.K. Suykens and Bart De Moor. "Fixed-Size Least Squares Support Vector Machines: Scala Implementation for Large Scale Classification." IEEE SSCI CIBD, 2015.

Hierarchical Kernel Spectral Clustering Methods

  1. Raghvendra Mall, Siamak Mehrkanoon and Johan A.K. Suykens. "Identifying Intervals for Hierarchical Clustering using the Gershgorin Circle Theorem." Pattern Recognition Letters 55, pp. 1–7, 2015.
  2. Raghvendra Mall, Rocco Langone and Johan A.K. Suykens. "Multilevel Hierarchical Kernel Spectral Clustering for Real-Life Large Scale Complex Networks." PLoS One, e99966, vol. 9, no. 6, 2014.
  3. Raghvendra Mall, Rocco Langone and Johan A.K. Suykens. "Agglomerative Hierarchical Kernel Spectral Clustering for Large Scale Networks." ESANN, Bruges, 2014.
  4. Raghvendra Mall, Rocco Langone and Johan A.K. Suykens. "Agglomerative Hierarchical Kernel Spectral Data Clustering." IEEE SSCI CIDM, Orlando, USA, 2014.
  5. Raghvendra Mall, Siamak Mehrkanoon, Rocco Langone and Johan A.K. Suykens. "Optimal Reduced Sets for Sparse Kernel Spectral Clustering." IJCNN, Beijing, China, 2014.
  6. Raghvendra Mall, Rocco Langone and Johan A.K. Suykens. "Highly Sparse Reductions to Kernel Spectral Clustering." PREMI, Kolkata, India, 2013.
  7. Raghvendra Mall, Rocco Langone and Johan A.K. Suykens. "Ranking Overlap and Outlier Points in Data using Soft Kernel Spectral Clustering." ESANN, Bruges, 2015.
  8. Raghvendra Mall and Johan A.K. Suykens. "Kernel Spectral Document Clustering Using Unsupervised Precision-Recall Metrics." IJCNN, Killarney, Ireland, 2015.

Kernel Spectral Clustering for Large Data

  1. Raghvendra Mall, Halima Bensmail, Rocco Langone, Carolina Varon and Johan A.K. Suykens. "Denoised Kernel Spectral Data Clustering." IJCNN, Vancouver, Canada, 2016.
  2. Rocco Langone, Raghvendra Mall, Vilen Jumutcs and Johan A.K. Suykens. "Fast-in memory spectral clustering using a fixed-size approach." ESANN, Bruges, Belgium, 2016.
  3. Raghvendra Mall, Rocco Langone and Johan A.K. Suykens. "Self-Tuned Kernel Spectral Clustering for Large Scale Networks." IEEE BigData, California, USA, 2013.
  4. Raghvendra Mall, Rocco Langone and Johan A.K. Suykens. "Kernel Spectral Clustering for Big Data Networks." Entropy, Special Issue: Big Data, 13, no. 5, pp. 1567–1586, 2013.

Sampling Techniques for Big Data Learning

  1. Raghvendra Mall, Vilen Jumucs, Rocco Langone and Johan A.K. Suykens. "Representative Subsets for Big Data Learning using k-NN Graphs." IEEE BigData, Washington D.C., USA, 2014.
  2. Raghvendra Mall, Rocco Langone and Johan A.K. Suykens. "FURS: Fast and Unique Representative Subset selection retaining Large Scale Community Structure." Social Network Analysis and Mining 3, no. 4, pp. 1075–1095, 2013.

Miscellaneous (Doctoral Studies)

  1. Siamak Mehrkanoon, Mauricio Agudelo, Raghvendra Mall and Johan A.K. Suykens. "Hierarchical Semi-Supervised Clustering using KSC based model." IJCNN, Killarney, Ireland, 2015.
  2. Rocco Langone, Raghvendra Mall and Johan A.K. Suykens. "Clustering Data over Time using Kernel Spectral Clustering with Memory." IEEE SSCI CIDM, Orlando, USA, 2014.
  3. Siamak Mehrkanoon, Carlos Alzate, Raghvendra Mall, Rocco Langone and Johan A.K. Suykens. "Multiclass Semi-supervised Learning based upon Kernel Spectral Clustering." IEEE TNNLS 6, no. 99, pp. 1–14, 2014.
  4. Rocco Langone, Raghvendra Mall and Johan A.K. Suykens. "Soft Kernel Spectral Clustering." IJCNN, Dallas, USA, 2013.

Hot Topic Analysis from News Feeds

  1. Raghvendra Mall, Nahil Jain and Vikram Pudi. "Detecting Correlations between Hot Days in News Feeds." KDIR, Paris, France, 2011.
  2. Raghvendra Mall, Neeraj Bagdia and Vikram Pudi. "Variations and Trends in Hot Topics in News Feeds." COMAD, Mysore, India, 2009.

Incremental GNG based Document Clustering

  1. Jean-Charles Lamirel, Raghvendra Mall and Mumtaz Ahmad. "Comparative Behaviour of Recent Incremental and Non-incremental Clustering Methods on Text." IEA/AIE, USA, 2011.
  2. Jean-Charles Lamirel, Raghvendra Mall, Pascal Cuxac and Ghada Safi. "Variations to Incremental Growing Neural Gas Algorithm based on Label Maximization." IJCNN, USA, 2011.
  3. Jean-Charles Lamirel, Raghvendra Mall, Shadi Al Shehabi and Ghada Safi. "A New Label Maximization based Incremental Neural Clustering Approach." WSOM, Espoo, Finland, 2011.
  4. Jean-Charles Lamirel, Pascal Cuxac, Raghvendra Mall and Ghada Safi. "A New Efficient and Unbiased Approach for Clustering Quality Evaluation." PAKDD Workshops, Australia, 2011.

Master Thesis

  1. Raghvendra Mall, Prakhar Jain and Vikram Pudi. "PERFICT: Perturbed Frequent Itemset Based Classification Technique." ICTAI, Arras, France, 2010.
  2. Raghvendra Mall, Prakhar Jain, Vikram Pudi and Bipin Indurkiya. "PERICASA." ICCI, China, 2010.

* equally contributing authors  ·  + corresponding author  ·  high impact factor (IF > 10)

Codes & Software

सॉफ्टवेयर

Open-source tools, R packages, web servers, and reproducible research artifacts from Dr. Mall's lab.

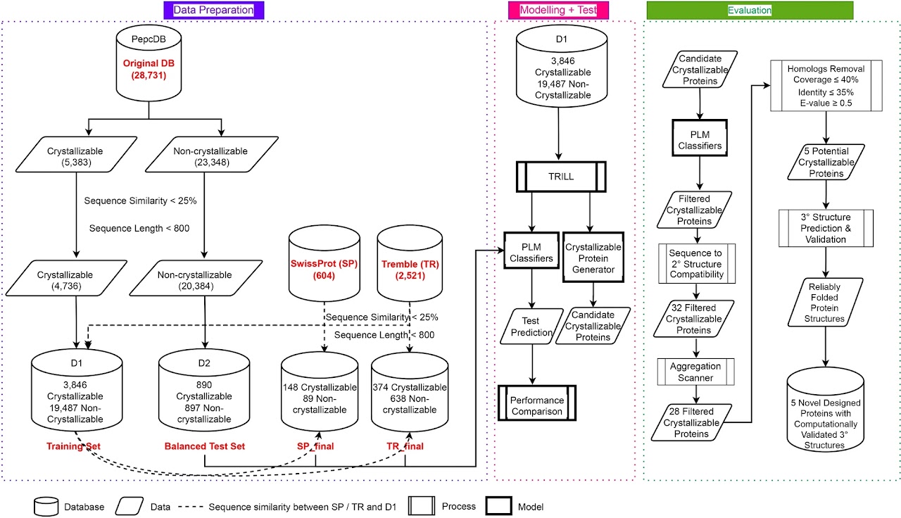
Benchmarking Protein Language Models for Crystallization

GitHub · Scientific Reports, 2025

  • Benchmarked ESM2, Ankh, ProtT5, XtrimoPGLM, SaProt for protein crystallization prediction.
  • CNN/LSTM on per-residue features for three independent test sets.
  • Fine-tuned ProtGPT2 to generate de novo crystallizable proteins.
  • Evaluated and validated stable, well-folded generated proteins.

ICR Analysis: Master Regulators of Immune-Silent Cancer

ICR Analysis · Data (Mendeley)

  • Identified MRs of hot/cold tumors in 12 cancer types using 4-pipeline consensus.
  • Pan-cancer validation of MRs in 20 cancers across TCGA + PRECOG datasets.
  • Key MRs: L3MBTL1, SALL2, BTRC, PRKCZ, KAT2A, SMARCC2 for immune-silent phenotype.
  • NOTCH1, TGF-β, IL-1, TNF-α identified as conversion therapy targets.

DeepRepurpose: Compound-Viral Protein Activity

DeepRepurpose · Web Server

  • 60k+ compound-viral protein interactions from PubChem and ChEMBL.
  • 4 end-to-end deep learning models from SMILES + protein primary sequences.
  • Consensus framework (Pearson r=0.916) outperforms individual models.
  • 47 ranked compounds validated by molecular docking against SARS-CoV-2.

RGBM — R Package on CRAN

RGBM · Tutorial · Nucleic Acids Research, 2018

  • Regularized GBMs for inferring Gene Regulatory Networks from RNA-Seq, microarrays, time-series and CRISPR data.
  • Tikonov L-curve regularization on edge-weight distributions to determine the optimal set of TFs per gene.
  • Incorporates prior knowledge via mechanistic active binding networks (cis-regulatory motifs).
  • Outperforms ARACNE, GENIE, ENNET by 10–15% on DREAM Challenge benchmarks.
  • Identifies master regulators of glioma subtypes and FGFR3-TACC3 gene fusions.

DiffNet — R Package on CRAN

DiffNet · BMC Systems Biology, 2017

  • Detects statistically significant differences (sub-networks) between paired biological networks.
  • Generalized Hamming Distance with improved model selection criterion and asymptotic p-values.
  • 10–15x faster than SOTA on dense random geometric networks with 5–10% higher AUC, Precision/Recall and Kappa.
  • Applied to identify regulatory differences between IDH-mutant and IDH-wild-type glioma cancer.

Netgram: Community Evolution Visualization

Netgram

  • Tracks birth, death, merge, split, growth & shrinkage of communities.
  • Independent of the clustering algorithm used.
  • Greedy ordering to minimize cross-talk between communities over time.

KSC-Net: Kernel Spectral Clustering for Big Data Networks

MHKSC · Linux: KSCnet Linux · Windows: KSCnet Windows · Entropy, 2013 · PLoS One, 2014

  • Handles networks up to 10⁷ nodes and 10⁹ edges in under 10 minutes on standard hardware (8–16 GB RAM, MATLAB 2011+).
  • Hierarchical (MHKSC) and flat community extraction using a primal-dual framework with out-of-sample extension.
  • Overcomes the resolution limit of Louvain method and large-community bias of OSLOM.
  • Self-tuned model selection (number of communities k) via "Balance Angular Fitting" or self-tuned approach.
  • Runs on both Linux and Windows on large-scale sparse complex networks.

Collaborators

सहयोगी

A broad international portfolio spanning health informatics, immunology, systems biology, and machine learning.

🌍 Active Collaborators
🧬

Prof. Sukrit Gupta

IIT Ropar, India
Computational Biology · Spatial Imaging Multi-omics

🦠

Prof. Rajendra Karki

Seoul National University, South Korea
Computational Innate Immunology

🤖

Prof. Halima Bensmail

QCRI / Texas A&M Qatar
Applied Machine Learning

🔬

Prof. Wouter Hendrickx

Sidra Medicine, Qatar
Computational Cancer Immunology

🎗️

Prof. Julie Decock

Qatar Biomedical Research Institute
Computational Cancer Biology

🧠

Prof. Michele Ceccarelli

U. Miami Miller School of Medicine & U. Naples Federico II
Systems Biology

🏥

Prof. Thirumala Devi-Kanneganti

St. Jude Children's Research Hospital, USA
Computational Innate Immunology

📊

Dr. Joao Palotti

Scale AI
Health Informatics

🔭

Prof. Lance Miller

Wake Forest School of Medicine, USA
Computational Cancer Immunology

💊

Prof. Davide Bedognetti

Kite Pharmaceuticals, USA
Computational Cancer Immunology

🤝 Collaboration Opportunities
Dr. Mall is actively open to collaborations with:
• M.S. and PhD students pursuing top-tier publications at the intersection of AI + biologics
• Established researchers in computational immunology, multi-omics, and protein ML
• Seed and funded startups working at the intersection of AI + biological sciences (cancer, infectious, and non-communicable diseases)

Reach out via ResearchGate or Google Scholar.

Reach Out

संपर्क करें

Connect for research collaborations, speaking invitations, advisory roles, or academic inquiries.

📬 Academic Profiles

📧 Email

raghvendramall@ieee.org

Preferred channel for collaborations, advisory inquiries & speaking invitations

🔬 ResearchGate

researchgate.net →

🔗 Frontiers Loop

loop.frontiersin.org →
✉️ Collaboration & Advisory
Looking to collaborate?

Dr. Mall is interested in:
• Research partnerships with M.S. / PhD students on AI + biologics
• Advisory or co-founder roles in biotech / healthtech startups
• Invited talks, keynotes, and symposium participation
• Editorial and review roles in translational medicine and bioinformatics

The best way to reach out is via email at raghvendramall@ieee.org, or through ResearchGate.